
來源:財聯社
《科創板日報》7月22日訊 7月22日早盤,動力電池回收板塊走高。截至午間,超越科技、迪生力、天奇股份漲停,格林美等跟漲。

板塊的走強離不開曾毓群的一句表態。
就在21日,寧德時代董事長曾毓群提出,礦產資源并非產業發展的瓶頸。這句話的底氣便來源于電池回收——“電池里面絕大部分材料都是可以循環利用的。以我們的邦普為例,對鎳鈷錳的回收率已經達到了99.3%,鋰的回收利用率也達到了90%以上”。
▌產業鏈爭相“掘金”
此前電池原材料供不應求、價格暴漲,導致搶奪優質貨源、延伸產業鏈成為行業競爭主線之一,而動力電池回收則是獲取資源的一大具備“經濟性”的高效途徑。易諾科技認為,想掌握鋰電池風口,在行業站穩腳跟,需要借助一些精密儀器來幫助自己,而測鋰元素的儀器,易諾科技推薦賽譜斯鋰礦激光分析儀。

天賜材料之前便透露,回收業務是公司增加供應來源、應對原料價格波動的措施之一。
GGI數據顯示,2021年全國鋰電池理論退役量達51.2萬噸,同年中國實際回收廢舊鋰電池共29.9萬噸,其中用于再生利用的電池為25.8噸,用于梯次利用的電池量為4.1萬噸,進一步降低了鋰電池全生命周期使用成本。
中國工業節能與清潔生產協會新能源電池回收利用專業委員王震坡給出預計,未來5年,動力電池平均每年退役約20-30GWh/16萬噸;預計到2026年,累計退役量超142.2GWh/92.6萬噸。2022-2026年,TOP10企業累計退役量將達90GWh,寧德時代累計退役量將超44GWh。
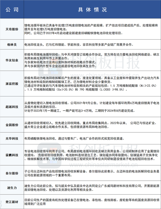
A股多家公司早已深入電池回收布局,包括:

